ie清除浏览器缓存(ie如何清除浏览器缓存)
ie清除浏览器缓存(ie如何清除浏览器缓存)
作者:kevinylzhao,腾讯音乐前端开发工程师
浏览器缓存策略对于前端开发同学来说不陌生,大家都有一定的了解,但如果没有系统的归纳总结,可能三言两语很难说明白,甚至说错,尤其在面试过程中感触颇深,很多候选人对这类基础知识竟然都是一知半解,说出几个概念就没了,所以重新归纳总结下,温故而知新。
Web 缓存介绍Web 缓存是指一个 Web 资源(如 html 页面,图片,js,数据等)存在于 Web 服务器和客户端(浏览器)之间的副本。 缓存会根据进来的请求保存输出内容的副本;当下一个请求来到的时候,如果是相同的 URL,缓存会根据缓存机制决定是直接使用副本响应访问请求,还是向源服务器再次发送请求。
Web 缓存的好处减少网络延迟,加快页面打开速度 减少网络带宽消耗 降低服务器压力 …
HTTP 的缓存机制
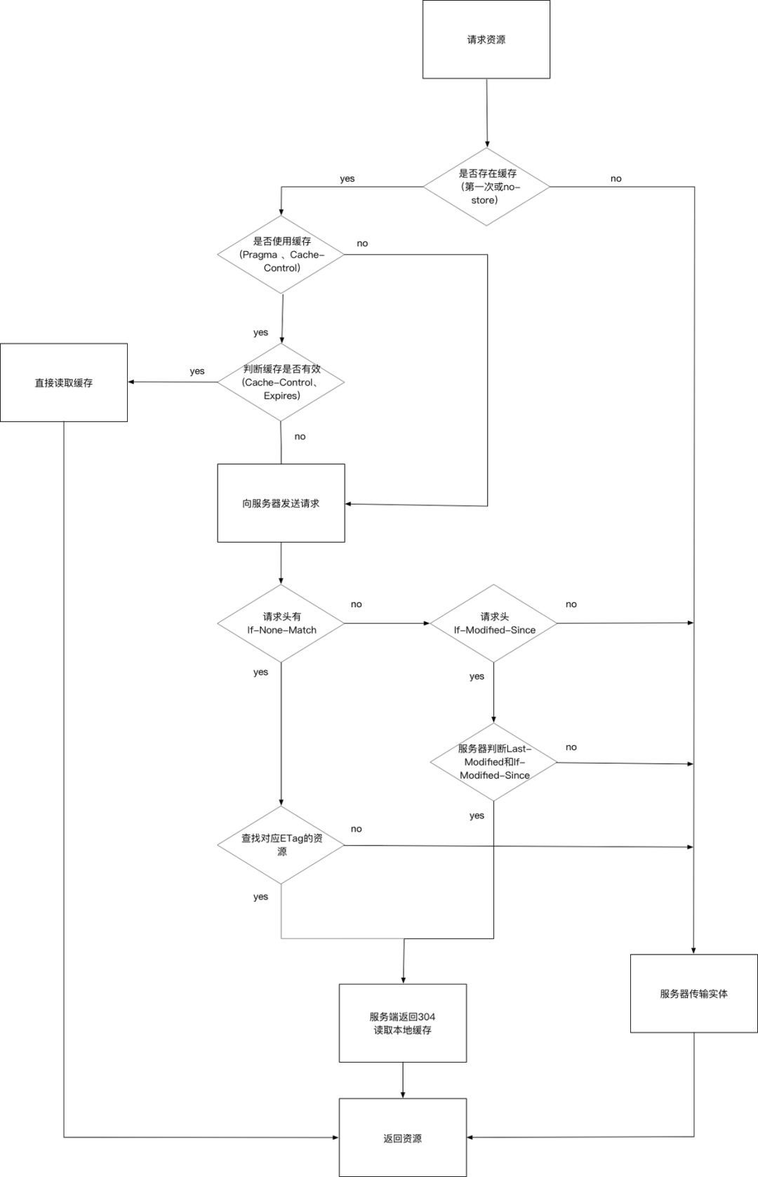
简化的流程如下

根据什么规则缓存
新鲜度(过期机制):也就是缓存副本有效期。一个缓存副本必须满足以下条件,浏览器会认为它是有效的,足够新的:含有完整的过期时间控制头信息(HTTP 协议报头),并且仍在有效期内;浏览器已经使用过这个缓存副本,并且在一个会话中已经检查过新鲜度;校验值(验证机制):服务器返回资源的时候有时在控制头信息带上这个资源的实体标签 Etag(Entity Tag),它可以用来作为浏览器再次请求过程的校验标识。如果发现校验标识不匹配,说明资源已经被修改或过期,浏览器需求重新获取资源内容。
HTTP 缓存的两个阶段
浏览器缓存一般分为两类:强缓存(也称本地缓存)和协商缓存(也称弱缓存)。
本地缓存阶段
浏览器发送请求前,会先去缓存里查看是否命中强缓存,如果命中,则直接从缓存中读取资源,不会发送请求到服务器。否则,进入下一步。
协商缓存阶段
当强缓存没有命中时,浏览器一定会向服务器发起请求。服务器会根据 Request Header 中的一些字段来判断是否命中协商缓存。如果命中,服务器会返回 304 响应,但是不会携带任何响应实体,只是告诉浏览器可以直接从浏览器缓存中获取这个资源。如果本地缓存和协商缓存都没有命中,则从直接从服务器加载资源。
启用&关闭缓存
按照本地缓存阶段和协商缓存阶段分类:

使用 HTML Meta 标签 Web 开发者可以在 HTML 页面的节点中加入标签,如下:
上述代码的作用是告诉浏览器当前页面不被缓存,事实上这种禁用缓存的形式用处很有限:
a. 仅有 IE 才能识别这段 meta 标签含义,其它主流浏览器仅识别“Cache-Control: no-store”的 meta 标签。
b. 在 IE 中识别到该 meta 标签含义,并不一定会在请求字段加上 Pragma,但的确会让当前页面每次都发新请求(仅限页面,页面上的资源则不受影响)。
使用缓存有关的 HTTP 消息报头 这里需要了解 HTTP 的基础知识。一个 URI 的完整 HTTP 协议交互过程是由 HTTP 请求和 HTTP 响应组成的。有关 HTTP 详细内容可参考《Hypertext Transfer Protocol — HTTP/1.1》、《HTTP 权威指南》等。
在 HTTP 请求和响应的消息报头中,常见的与缓存有关的消息报头有:

上图中只是常用的消息报头,下面来看下不同字段之间的关系和区别:
Cache-Control 与 Expires Cache-Control:HTTP1.1 提出的特性,为了弥补 Expires 缺陷加入的,提供了更精确细致的缓存功能。详细了解详细看几个常见的指令:_ max-age:功能和 Expires 类似,但是后面跟一个以“秒”为单位的相对时间,来供浏览器计算过期时间。_ no-cache:提供了过期验证机制。(在 Chrome 的 devtools 中勾选 Disable cache 选项,发送的请求会去掉 If-Modified-Since 这个 Header。同时设置 Cache-Control:no-cache Pragma:no-cache,每次请求均为 200) no-store:表示当前请求资源禁用缓存; public:表示缓存的版本可以被代理服务器或者其他中间服务器识别; private:表示只有用户自己的浏览器能够进行缓存,公共的代理服务器不允许缓存。 Expires:HTTP1.0 的特性,标识该资源过期的时间点,它是一个绝对值,格林威治时间(Greenwich Mean Time, GMT),即在这个时间点之后,缓存的资源过期;优先级:Cache-Control 优先级高于 Expires,为了兼容,通常两个头部同时设置;浏览器默认行为:其实就算 Response Header 中沒有设置 Cache-Control 和 Expires,浏览器仍然会缓存某些资源,这是浏览器的默认行为,是为了提升性能进行的优化,每个浏览器的行为可能不一致,有些浏览器甚至没有这样的优化。 Last-Modified 与 ETag Last-Modified(Response Header)与 If-Modified-Since(Request Header)是一对报文头,属于 http 1.0。If-Modified-Since 是一个请求首部字段,并且只能用在 GET 或者 HEAD 请求中。Last-Modified 是一个响应首部字段,包含服务器认定的资源作出修改的日期及时间。当带着 If-Modified-Since 头访问服务器请求资源时,服务器会检查 Last-Modified,如果 Last-Modified 的时间早于或等于 If-Modified-Since 则会返回一个不带主体的 304 响应,否则将重新返回资源。(注意:在 Chrome 的 devtools 中勾选 Disable cache 选项后,发送的请求会去掉 If-Modified-Since 这个 Header。) ETag 与 If-None-Match 是一对报文头,属于 http 1.1。ETag 是一个响应首部字段,它是根据实体内容生成的一段 hash 字符串,标识资源的状态,由服务端产生。If-None-Match 是一个条件式的请求首部。如果请求资源时在请求首部加上这个字段,值为之前服务器端返回的资源上的 ETag,则当且仅当服务器上没有任何资源的 ETag 属性值与这个首部中列出的时候,服务器才会返回带有所请求资源实体的 200 响应,否则服务器会返回不带实体的 304 响应。 ETag 能解决什么问题?
a. Last-Modified 标注的最后修改只能精确到秒级,如果某些文件在 1 秒钟以内,被修改多次的话,它将不能准确标注文件的新鲜度;
b. 某些文件也许会周期性的更改,但是它的内容并不改变(仅仅改变的修改时间),但 Last-Modified 却改变了,导致文件没法使用缓存;
c. 有可能存在服务器没有准确获取文件修改时间,或者与代理服务器时间不一致等情形。
优先级:ETag 优先级比 Last-Modified 高,同时存在时会以 ETag 为准。
缓存位置
浏览器可以在内存、硬盘中开辟一个空间用于保存请求资源副本。我们经常调试时在 DevTools Network 里看到 Memory Cache(內存缓存)和 Disk Cache(硬盘缓存),指的就是缓存所在的位置。请求一个资源时,会按照优先级(Service Worker -> Memory Cache -> Disk Cache -> Push Cache)依次查找缓存,如果命中则使用缓存,否则发起请求。这里先介绍 Memory Cache 和 Disk Cache。
200 from memory cache
表示不访问服务器,直接从内存中读取缓存。因为缓存的资源保存在内存中,所以读取速度较快,但是关闭进程后,缓存资源也会随之销毁,一般来说,系统不会给内存分配较大的容量,因此内存缓存一般用于存储较小文件。同时内存缓存在有时效性要求的场景下也很有用(比如浏览器的隐私模式)。
200 from disk cache
表示不访问服务器,直接从硬盘中读取缓存。与内存相比,硬盘的读取速度相对较慢,但硬盘缓存持续的时间更长,关闭进程之后,缓存的资源仍然存在。由于硬盘的容量较大,因此一般用于存储大文件。
下图可清晰看出差别:

200 from prefetch cache
在 preload 或 prefetch 的资源加载时,两者也是均存储在 http cache,当资源加载完成后,如果资源是可以被缓存的,那么其被存储在 http cache 中等待后续使用;如果资源不可被缓存,那么其在被使用前均存储在 memory cache。

CDN Cache
以腾讯 CDN 为例:X-Cache-Lookup:Hit From MemCache 表示命中 CDN 节点的内存;X-Cache-Lookup:Hit From Disktank 表示命中 CDN 节点的磁盘;X-Cache-Lookup:Hit From Upstream 表示没有命中 CDN。

整体流程

从上图能感受到整个流程,比如常见两种刷新场景:
当 F5 刷新网页时,跳过强缓存,但是会检查协商缓存; 当 Ctrl + F5 强制刷新页面时,直接从服务器加载,跳过强缓存和协商缓存
其他 Web 缓存策略
IndexDB
IndexedDB 就是浏览器提供的本地数据库,能够在客户端存储可观数量的结构化数据,并且在这些数据上使用索引进行高性能检索的 API。
异步 API 方法调用完后会立即返回,而不会阻塞调用线程。要异步访问数据库,要调用 window 对象 indexedDB 属性的 open() 方法。该方法返回一个 IDBRequest 对象 (IDBOpenDBRequest);异步操作通过在 IDBRequest 对象上触发事件来和调用程序进行通信。
常用异步 API 如下:

在 16 年曾基于 IndexDB 做过一整套缓存策略,有不错的优化效果:

Service Worker
SW 从 2014 年提出的草案到现在已经发展很成熟了,基于 SW 做离线缓存,让用户能够进行离线体验,消息推送体验,离线缓存能力涉及到 Cache 和 CacheStorage 的概念,篇幅有限,不展开了。
LocalStorage
localStorage 属性允许你访问一个 Document 源(origin)的对象 Storage 用于存储当前源的数据,除非用户人为清除(调用 localStorage api 或者清除浏览器数据), 否则存储在 localStorage 的数据将被长期保留。
SessionStorage
sessionStorage 属性允许你访问一个 session Storage 对象,用于存储当前会话的数据,存储在 sessionStorage 里面的数据在页面会话结束时会被清除。页面会话在浏览器打开期间一直保持,并且重新加载或恢复页面仍会保持原来的页面会话。
定义最优缓存策略使用一致的网址:如果您在不同的网址上提供相同的内容,将会多次获取和存储该内容。注意:URL 区分大小写! 确定中继缓存可以缓存哪些资源:对所有用户的响应完全相同的资源很适合由 CDN 或其他中继缓存进行缓存; 确定每个资源的最优缓存周期:不同的资源可能有不同的更新要求。审查并确定每个资源适合的 max-age; 确定网站的最佳缓存层级:对 HTML 文档组合使用包含内容特征码的资源网址以及短时间或 no-cache 的生命周期,可以控制客户端获取更新的速度; 更新最小化:有些资源的更新比其他资源频繁。如果资源的特定部分(例如 JS 函数或一组 CSS 样式)会经常更新,应考虑将其代码作为单独的文件提供。这样,每次获取更新时,剩余内容(例如不会频繁更新的库代码)可以从缓存中获取,确保下载的内容量最少; 确保服务器配置或移除 ETag:因为 Etag 跟服务器配置有关,每台服务器的 Etag 都是不同的; 善用 HTML5 的缓存机制:合理设计启用 LocalStorage、SessionStorage、IndexDB、SW 等存储,会给页面性能带来明显提升; 结合 Native 的强大存储能力:善于利用客户端能力,定制合适的缓存机制,打造极致体验。
结语
通过了解浏览器各种缓存机制和存储能力特点,结合业务制定合适的缓存策略,善用缓存是基本功,可以用于时常审查负责的业务,可能就会发现个别业务并没有运用到位,共勉。
标签:
