滕州义务教育招生政策详细解读(日程|时间|材料|招生范围)
滕州义务教育招生政策详细解读(日程|时间|材料|招生范围)
8月10日滕州教育和体育局发布了滕州市2025年义务教育段中小学招生通知,小编对文件进行了细细研究,把重点的内容抽出来,让大家更好地理解文件,更好地给自己的孩子报名。
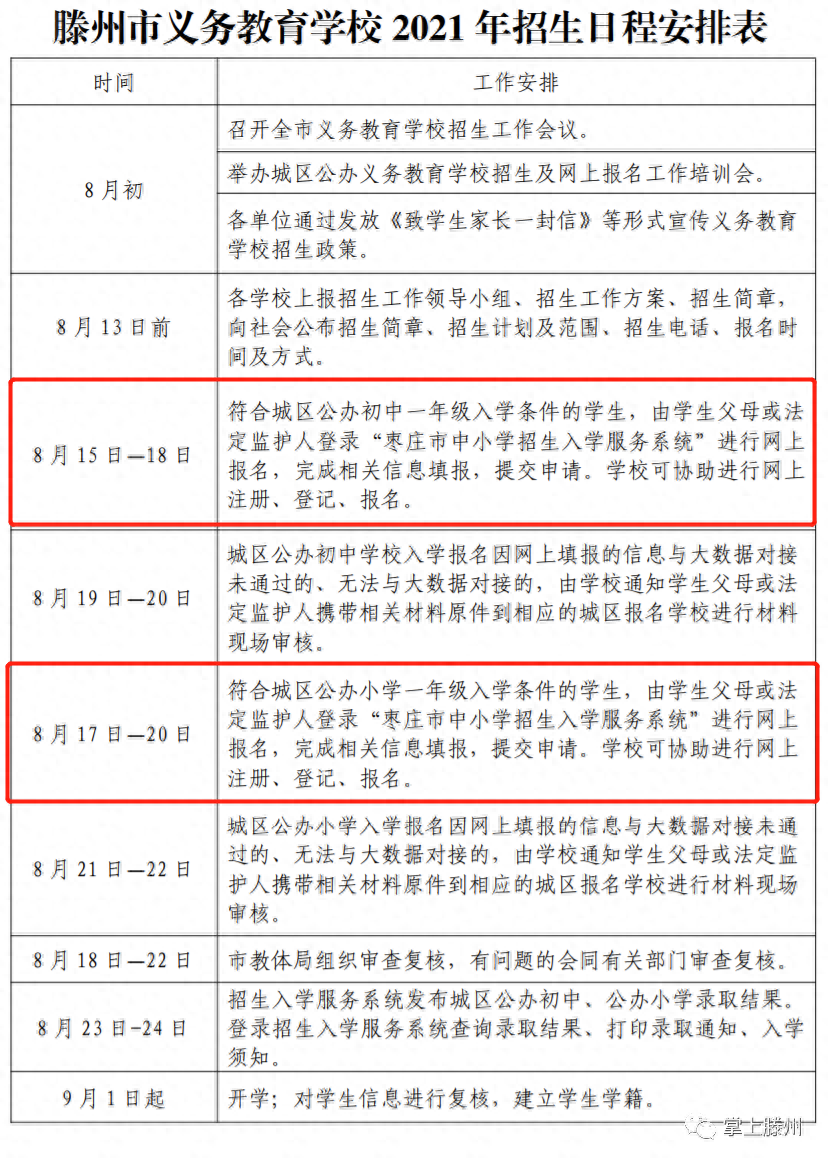
一、滕州市义务教育学校2025年招生日程安排表

二、滕州市城区公办初中及市直小学2025年报名时间
初中网上报名时间
8月15日至18日
小学网上报名时间
8月17日至20日
三、滕州市义务教育学校2025年招生入学年龄
严格控制入学年龄:小学一年级入学年龄为年满 6周岁( 今年入学出生日期截至 2015 年 8 月 31 日, 此出生日期之后的学籍管理平台自动筛查, 无法建立学籍) 。严禁招收学龄前儿童入学, 严禁提供虚假信息入学, 严禁招收既无户口又不够入学年龄的儿童, 禁止在校在籍生重复报名。小学应核查报名儿童是否为重复入学;初中学校应核查报名学生学籍, 禁止招收非毕业年级小学生, 禁止招收已取得初中学籍和已经被其他初中录取的学生
四、入学审验房产和家庭户籍
严格审验房产:房产为学生父母或法定监护人独有 住宅性房产且实际居住,提供不动产证或房产证(不能提供不 动产证或房产证的,应提供房管部门核发的网签商品房销售合同、上房手续、能证明实际居住 6 个月以上的燃气、水电票据)。用途为公寓、办公或商业、工业的房产不能作为入学申请依据, 在建、拟建或改扩建等不具备入住条件的、未办理上房手续的房产项目不能作为入学申请依据。城区房产拆迁,确未购房的, 凭拆迁安置协议可在原片区申请入学;拆迁后重新购房的,在新购房产片区学校申请入学;拆迁异地安置的,在安置地片区学校申请入学。
严格审验家庭户籍:按照户籍政策规定,具备下列条件之一者为有效户口:一是学生户口与父母双方(或一方) 户口在同一户籍上;二是学生户口与父母双方(或一方)户口长期在祖父母(或外祖父母)户籍上并一起实际居住,方可按照祖父母(外祖父母)房产地址办理入学。新迁入户口截止网上报名时间结束之前有效。
五、城区公办学校网上审核所需提供的材料
1. 学校招生范围内有房产、有户籍的,需同时提供:
(1) 户口簿(法定监护人的户口簿,下同);
(2)父母身份证;
(3)房产证件或证明。
2. 学校招生范围内有房产、无户籍的,需同时提供:
(1) 户口簿;
(2)父母身份证;
(3)房产证件或证明。
3. 城区房产拆迁,拆迁后确未购房的,需同时提供:
(1) 户口簿;
(2)父母身份证;
(3)拆迁安置协议。
4. 外来务工或经商人员子女入学, 须符合枣政办发〔2025〕20 号等文件规定,“非滕州市户籍,在我市城区内务工或经商的人员”为外来务工或经商人员。外来务工需同时提供:
(1)居住证;
(2)人力资源和社会保障局备案的劳动 用工合同、社会保险证明(截止到 2025 年 7 月 31 日满一年以上);
(3)房屋产权证或房产管理部门核发的房屋租赁登记备案证(截止到 2025 年 7 月 31 日满一年以上)
(4)家庭户口簿、身份证。
外来经商需同时提供:
(1)居住证;
(2)工商营业执照(含税务登记证,截止到 2025 年 7 月 31 日满一年以上);
(3)房屋产权证或房产管理部门核发的房屋租赁登记备案证(截止到 2025 年 7 月 31 日满一年以上)。
5. 各类优抚对象子女入学,严格按照各类规定和流程审核办理。到各相关部门进行申请,由各相关部门按照要求审核确 认后将材料提供给市教体局。如不能提供有效证件,还需要提 供学校要求的其他佐证材料。
五、城区公办学校招生范围(附图)
一、城区公办初中招生范围
北辛街道北辛中学学院路校区招生范围:
北辛街道行政辖区内北辛路以南区域,并具有城区户口的小学毕业生。
北辛中学通盛路校区招生范围:
北辛街道行政辖区内北辛 路以北区域,并具有城区户口的小学毕业生。龙泉街道行政辖区内塔寺路以东、龙泉路以西、红荷大道以南、北辛路以北区域内、并具有城区户口的小学毕业生,可自愿选择北辛中学通盛路校区或滕东中学申请入学。

荆河街道滕南中学招生范围:
荆河街道行政辖区内京沪铁 路以东、善国路以西、青啤大道以北区域,并具有城区户口的小学毕业生;同时招收荆河街道行政辖区内荆河以南、京沪铁路以西区域及滕都帝景小区,并具有城区户口的小学毕业生。

荆河街道滕西中学招生范围:
荆河街道行政辖区内京沪铁 路以西、荆河以北区域;同时招收荆河街道行政辖区内有符合规定的房产但无城区户口的小学毕业生、以及符合条件的外来 务工经商人员子女。

龙泉街道滕东中学招生范围:
龙泉街道行政辖区内善国路以东、龙泉路以西、荆河桥东荆河东路及荆河桥西荆河河道至善国大桥以北的区域。同时招收本区域内符合条件的外来务工经商人员子女。

滕州市龙泉实验学校初中部招生范围:
龙泉街道行政辖区内善国路以东、龙泉路以西、荆河桥东荆河东路及荆河桥西荆河河道至善国大桥以南的区域。同时招收本区域内符合条件的外来务工经商人员子女。

墨子中学招生范围:
善南街道行政辖区。同时招收城区符合条件的外来务工经商人员子女。墨子中学在高中招生录取中享受同农村中学同等的录取政策。

至善学校初中部招生范围:
龙泉街道行政辖区内龙泉路以东区域。同时招收本区域内及北辛街道行政辖区内符合条件的外来务工经商人员子女。

墨子中学、至善学校初中部同时招收街道初中招生范围内、不具有城区户口的小学毕业生。剩余招生计划再面向全市招生。龙泉街道行政辖区内龙泉路以东、荆河东路以南区域的小学毕业生,可以自愿选择到至善学校初中部或滕州市龙泉实验学校初中部申请入学。
滕州市荆泉学校初中部招生范围:
龙泉街道行政辖区内龙泉路以东、京台高速路以西、滕平路以南、荆河以北区域。同时招收本区域内及北辛街道行政辖区内符合条件的外来务工经商人员子女。

阳光尚城小区、香舍水郡小区的小学毕业生可自愿选择荆泉学校初中部、至善学校初中部、北辛中学通盛路校区申请入学。
二、城区市直小学招生范围
实验小学荆河路校区招生范围:新兴南路以东、塔寺南路以西、荆河路以南、荆河以北区域。

实验小学大同校区招生范围:京沪铁路以东、善国路以西、 荆河以南、青啤大道以北区域。

实验小学永昌路校区招生范围:善国路以东、文昌路以西、 荆河河滨南路以南、青啤大道以北。不再招收寄宿制收费学生。

第二实验小学老校招生范围:平行路以东、京沪铁路以西、通衢街以南、荆河以北区域。大同路以西的天客来小区西区及红星小区,可自愿选择第二实验小学老校或荆河街道中心小学 申请入学。

第二实验小学新校招生范围:荆河街道三里河村(含)以 东、京沪铁路以西、荆河以南、青啤大道以北区域及滕都帝景小区。

第四实验小学招生范围:春秋阁小区。

第四实验小学红荷路校区,政府购买学位按公办学校体制招生的区域范围是:奚仲路以东、平行路以西、东西倪村村后路以南、北辛路以北。
至善学校小学部招生范围:龙泉路以东、京台高速以西、荆河以南、荆河东路以北。

实验小学新校文化路校区政府购买学位按公办学校体制招生的区域范围是:科圣路以东、龙泉路以西、北辛路以南、学院路以北区域,及和家园小区、梁场居、后洪居、贵和世纪佳苑小区、人和蓝湾小区。按照民办学校体制优先安排龙泉街道安居小学、龙泉小学招生范围内及御龙湾小区、保利海德佳园小区、阳光尚城小区、香舍水郡小区的适龄儿童。

滕州市荆泉学校小学部招生范围:
龙泉街道行政辖区内龙泉路以东、京台高速路以西、滕平路以南、荆河以北区域。梁场居适龄儿童可自愿选择实验小学新校文化路校区或龙泉街道安居小学申请入学;后洪居适龄儿童可自愿选择实验小学新校文化路校区或龙泉街道龙泉小学申请入学;龙泉街道辖区的塔寺路以东、科圣路以西、红荷大道以南、北辛路以北范围内的适龄儿童可自愿选择龙泉街道安居小学或北辛街道通盛路小学申请入学;阳光尚城小区、香舍水郡小区的适龄儿童可自愿选择荆泉学校小学部或北辛街道红荷路小学申请入学。

标签:
