苏泊尔精铸铁锅是否可靠放心(无涂层铁锅仅一款实现不锈)
苏泊尔精铸铁锅是否可靠放心(无涂层铁锅仅一款实现不锈)
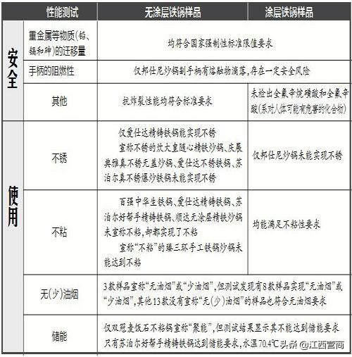
铸铁锅、精铁锅、不锈铁锅,以铁为基材带有涂层的铁锅 …… 目前市场上的铁锅品种繁多,不少宣称 " 不锈 "" 不粘 "" 无(少)油烟 "" 储热(保温)" 等。那么,这些铁锅是否具备宣传的各种功能,其质量究竟如何?消费者该如何选择?12 月 1 日,记者获悉,近日,省消保委开展了铁锅比较试验,对消费者关注的铁锅化学安全性能、使用性能等方面进行测试对比,以真实数据为消费者购买适合的产品提供有效参考。

测试涉及 16 个样品
本次测试样品购自南昌市的华润万家、家乐福、沃尔玛、旺中旺等 4 家超市和天猫、京东、淘宝等电商平台,其中无涂层铁锅 10 款,包括百强中华生铁锅、新田纯铁炒锅、爱仕达精铸铁锅、爱仕达好帮手精铸铁锅、臻三环手工铁锅炒锅、顺达无涂层精铁炒锅、炊大皇随心精铁炒锅、庆展典雅真不锈无盖炒锅、爱仕达不锈铁锅、苏泊尔真不锈爆炒铁锅;有涂层铁锅 6 款,包括:MAXCOOK 美厨不粘精铁炒锅、苏泊尔芯铁真不锈炒锅、爱仕达精铁锅、邦仕尼炒锅、泊杜麦饭石不粘锅、双冠麦饭石不粘锅。
标签标识问题较多
有 6 款标签标识缺乏《产品质量法》中要求的一些元素,存在未标注主要材质信息、未标注执行标准、未发现产品检验合格证明等问题。如苏泊尔好帮手精铸铁锅、顺达无涂层精铁炒锅、庆展典雅真不锈无盖炒锅、双冠麦饭石不粘锅的标签未标注主要材质信息;顺达无涂层精铁炒锅,泊杜麦饭石不粘锅未发现检验合格证明;臻三环手工铁锅炒锅未标注执行标准信息。
消费提醒
三类铁锅功能无绝对区分
根据本次比较试验结果,省消保委提醒广大消费者,目前市场上的无涂层铁锅,有宣称生铁锅、精(铸)铁锅、不锈铁锅等,经过测试发现,这三种类型的铁锅在各种功能和使用体验上无绝对的区分。
无涂层铁锅首次使用前要 " 开锅 "
省消保委提醒,在无涂层铁锅第一次使用前要进行 " 开锅 " 养护。如将锅清洗后烧热,用带皮的肥猪肉均匀地擦锅多次,再用热水清洗,以上步骤重复几次,最后滴些植物油,用厨房纸擦干净再使用等。
文 / 江南都市报全媒体记者许佳慧

,
标签:
