水产养殖关键技术(水产养殖中日常需要注意哪些事项)
水产养殖关键技术(水产养殖中日常需要注意哪些事项)
编辑 | 水产研究社
最新首发 | 了解最新水产养殖知识,关注:水产研究社

水产研究社水产养殖,病害防治,水质调节,技术交流,生态养鱼,养虾,养蟹,健康渔业,您值得信赖的水产小帮手。444篇原创内容
公众号

一、对虾的生长测定
定期进行对虾生长测定是掌握对虾数量以及生长情况的手段,通过测定可以了解所采取的养殖措施是否合理有效,以便及时改进管理方法。
一般每5~10d测量一次对虾生长情况。
测定时应在虾池内多点取样,每次随机抽样50~100尾测量,算出平均体长;对虾的体长是指自眼柄基部至尾节末端的长度。
也可测量对虾体重,体重测定是将各点取得的样品盛网袋中称重,再求出平均体重。
中国明对虾在放养密度适当,水质、饵料较好的条件下,一般养殖前期(8cm以前)每10d增长1~1.5cm、中期0.8~1cm、后期0.5cm以上,若生长速度低于上述标准,就需要分析原因,改进管理措施。
在测定对虾生长的同时,顺便观察对虾体表是否干净,检查鳃部及肠道是否正常,若发现有问题或病害要及时采取措施。
测定工作在早晨和上午操作较好,夏季应避开炎热的中午,可以用旋网捕捞。
二、池中虾数的估计
准确地估计池内对虾尾数,是合理投饵、准确估产的重要依据。
要完全准确地估计池中对虾的数量是相当困难的,这是因为对虾的活动和在池中的分布受到各种因素的影响而不均匀。
有经验的养虾人员往往是根据虾群游动和摄食的情况来估计虾池中对虾的数量,但往往误差也很大。目前采用的方法有如下几种。
1.旋网定量法
先用旋网在陆地上多次试撒,求出圆形网口的平均面积,再由同一人操作,根据池形及沟、滩面积之比,在池内多点多次撒网,数清网获对虾的总数,再求出每平方米虾池的尾数,再乘以虾池总面积,再乘以经验系数,即得虾池中对虾的总数。
此法适于中国明对虾等白天活动的虾类、体长6cm以上的对虾群体。计算公式为:(3⁃3)

式中,K为网口收缩系数(外逃系数、逃逸系数),其值主要随水深而增大,平均水深1m的池塘,K值为1.5,平均水深2m的池塘,K值为3左右。
2.饵料反推法
根据对虾实际摄食情况进行反推算。
即按照初估虾数准确投入一定量饵料,根据虾池中现有对虾在某一体长时,日摄食某种配合饵料的重量(以1餐1h吃完为标准),来推测虾池中的虾数。
进行数次调整后,即以较合理的日投饵量来反推全池的对虾数。
3.监测网捕捉测定法
此法适合测定体长2~3cm的小虾。即在池内以已知面积的小罾多点捕虾,求出单位面积的对虾数,从而求出全池的对虾数。
4.经验成活率推算法
首先测准入池虾尾数,再参考清池效果、虾苗质量和规格、有无浮头、虾病、虾逃等异常情况,主要根据投苗后不同生长时期对虾的经验成活率,计算对虾的存池数,以此作为估计对虾各生长阶段存池数的主要参考依据。
以上各种方法可综合采用。
三、胃饱满度观察
投饵后一方面要检查残饵情况,另一方面需根据对虾胃的饱满程度来了解对虾摄食情况和对所投饲饵料的喜食程度,以便调整投饵量,提高饵料质量和改进投喂方法。
甲壳薄和透明的中国明对虾、长毛明对虾、凡纳滨对虾等,可以从头胸部和背中央透过甲壳观察胃的饱满程度。
根据对虾胃腔内含物的量将虾胃分为饱胃、半饱胃、残胃、空胃(图3⁃17)。
图3⁃17对虾胃的饱满程度

一般在投饵后1h,80%的虾达到饱胃或半饱胃,或投饵之前饱胃率在20%左右,说明投饵量适宜;
如虾体健康、环境适宜,而虾的胃内含物达不到上述标准,则可能投饵量不足;
虾胃多不饱而有剩饵,则可能是饵料质量差或已变质,对虾拒食;虾胃饱满但对虾生长缓慢,则饵料营养不良或不易消化吸收;
若虾多饱胃而池底有剩饵,则投饵量过多。
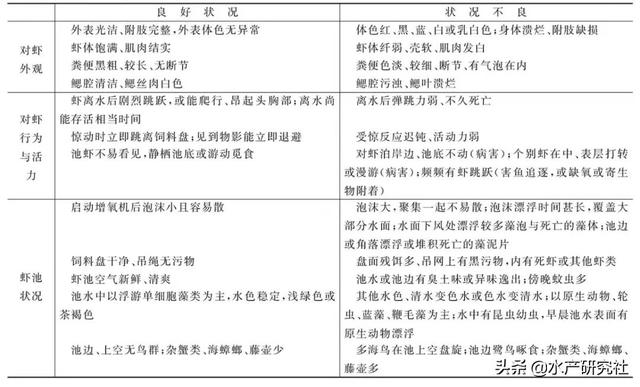
四、巡池检查
在养成过程中,凌晨和傍晚巡池是养虾的一项主要日常工作,要时时注意虾池动态和环境条件的变化(表3⁃18),以防意外事故发生。巡池检查的主要内容有:
表3⁃18对虾及虾池各种状况和判断

① 检查闸门是否严密,坝堤有无漏洞,网具是否破损,注意池内水位变化;
② 观察池内水色有无异常,有无气味逸散;
③ 水源及池内有无赤潮发生,夜间观测虾池内有无发光和发光强度;
④ 观察池底污染状况,注意池底的黑化区范围;
⑤ 监测饵料消耗情况;
⑥ 观察池内丝状藻类、海草等繁生状况,虾池上空、池堤内有无鸟群;
⑦ 观察对虾蜕皮情况,对虾有无反常行为、有无浮头和其他疾病的各种迹象;
⑧ 观察池内有无敌害生物(如蟹类、海蟑螂、丝状海藻等);
⑨ 检查同一虾池对虾个体有无参差不齐现象;
⑩ 注意天气变化,做好防洪、防台风工作。
巡池要做到“四勤”:勤观察、勤除害、勤检查、勤记录。
,
标签:
