转行做什么好?一定要遵守这4个原则
转行做什么好?一定要遵守这4个原则
这两年,我们帮助过不少同学,为他们提供了非常多转行的建议和帮助。
这篇文章,就为你总结一下职场的转行攻略,至少帮你少走几年的弯路。
首先,转行之前,想清楚干什么,比什么都重要。
我印象最深刻的是,之前有一个女生来咨询我们职业方向的事情,结果一问她,毕业两年时间,就做了好几份工作,而且还都是不同行业的。
问她为什么,她的回答也很直接,就是觉得自己不喜欢了。
其实像她这样,因为不喜欢/不开心就选择频繁跳槽和转行的人,真的不在少数。
但是,这样像无头苍蝇一样不断尝试,真的会有效果吗?
答案当然是否定的。
他们在不断地跳槽和换行过程中,不仅没有找到自己真正“喜欢”的行业,反而越来越迷茫,甚至对职场产生了厌烦。
更严重的是,这样的频繁换行和跳槽,会让不少的企业认为,这个人稳定性差、无法胜任当前的工作,从而对自己的职业发展产生不少的负面影响。
所以啊,在转行之前,与其换来换去不知道干啥,不如花点时间想清楚自己到底要干嘛。
我们可以从这样几个维度出发,来确定自己的转行方向:个人优势、未来前景、当地情况、家庭资源
1、个人优势
如果说你第一份工作,个人并不喜欢或者不擅长。
那么转行,一定要转自己擅长的,也就是能充分发挥自己个人优势的。
比如,你擅长处理数据、大脑的逻辑思维能力比较强,可以选择能够充分发挥自己优势的商业数据分析、管理咨询顾问等工作。
因为选择能发挥自己优势的工作,可以很快在工作中获得正面的反馈,从而让自己的工作信心更加充足,个人的工作积极性也会更高,未来职业发展和成长的速度也会更快。
那怎么样找到自己的核心优势所在呢?
其实很简单,人的内在优势,很多时候是天生的,就像九型人格,把人的性格属性分成9种,每种人格对应有不同的优势所在。

比如,助人型的人天生喜欢跟人打交道,更容易获取别人的信任,适合从事业务型工作(销售、市场、运营等),能够最大化利用自己的内在优势。
现在市场上的测评很多并不专业,可以微信搜索“新职语”,有专业的九型人格测评工具,不仅能够判断你的性格类型和优势,还能根据性格优势推荐职业(按照匹配度的顺序排序)。

这样你就可以有效判断自己到底适合什么样的职业了。
2、未来前景
结合我们测评的职业方向,我们可以根据未来发展前景来挑选行业了。
毕竟转行,你肯定不希望自己转到另一个坑里去对吧,所以就真的很有必要分析下,到底应该选择什么样的行业了。
如何判断一个行业未来前景不错呢?
其实并不复杂,你并不需要真的去收集、调研一个行业里面的数据,毕竟我们只需要大体知道这个行业未来的发展前景和市场就够了。

那怎么办呢?这里提供几个办法:
(1)如果自己有感兴趣的行业,可以在知乎、在行等平台上,寻找这些行业里面的前辈咨询,他们长期从事这个行业,多少也会有一些自己的见解和看法。
当然,不要迷信他们,根据他们给你的看法,你可以多咨询几位,毕竟一个人的智慧始终比不上众人的智慧。
(2)如果你不知道啥行业好,那么可以在知乎上搜索未来行业趋势、未来行业方向,有很多行业大佬的分析,至少能帮你选出一些优质的行业出来。
这里附上新职语对未来行业的看法和分析:
然后基于这些信息,你可以选定出来一个模糊的行业+职业框架了。

在这个基础上,我们可以更加细化行业,比如你初选互联网这个大的方向作为自己的方向,那里面还有细分的二级行业,比如O2O/电商/营销服务等等。
我们在这个阶段,就需要自己去查询资料,了解一个大的方向里面,有哪些二级行业是值得加入的。
3、当地情况
职业的选择,必须结合自己所在地的实际情况。
举个例子,你给自己定的目标是加入金融行业,那么就必须要选择金融行业相对发达的一线、新一线城市,否则可能连工作都找不到。
因为一个城市的体量和产业都有限,你想要获得好的职业发展,要么不考虑地域问题,要么就得在地域下做出相对的取舍。

通过搜索引擎,我们可以查询到一个城市的100强企业榜单、当地特色行业、GDP比重、行业薪酬等等,通过这些数据,我们基本能判断这个地方哪些行业更值得去加入。
4、家庭资源
如果你家里有资源,能够为你转行的发展提供便利,那么做这样的选择也并不丢人,毕竟家庭关系和资源也是可以考虑进去的。
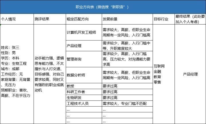
最后,综合以上的信息,我们大致就可以确定下来自己转行的方向了——
可以按照下表这样排列出来

确定好自己的转行方向后,接下来才是怎么样让自己从零开始入门。
如果是目前相对成熟且欢迎新人的行业,我们可以通过线上/线下的培训来入门,培训后先找一份基础的工作积累经验。
等到自己有一定经验之后,再逐步提升或者跳槽,基本就能站稳脚跟了。
如果你想加入一些相对传统的行业,那么入门基本需要从实习打杂干起,然后忍受穷三年的困顿之后,你也有了足够的行业积累,未来海阔凭鱼跃、天高任鸟飞也并不是问题。
当然你也可以选择考研等方式,重新通过校园招聘进去,只是走的路可能需要更长一些,但好处是提升学历的同时,你还能研究自己喜欢的职业,并且相比其他同学的目标感会更强。
总之,只要想清楚自己的方向,顺着自己找的路走,坚持下去,吃过的苦一定不会白吃。
我们是 @新职语,致力于帮每位职场人,找到热爱一生的事业。
同名微信公众号:新职语

标签:
