第六批中国传统村落名录公示 快来看看有你家乡吗
第六批中国传统村落名录公示 快来看看有你家乡吗
1352个村落拟列入第六批中国传统村落
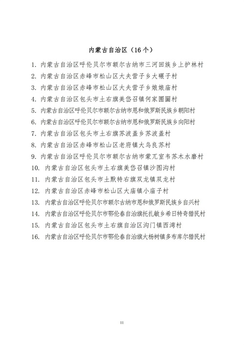
北京4个 天津4个 河北70个 山西70个 内蒙16个
辽宁15个 吉林12个 黑龙江12个
江苏46个 浙江65个 安徽70个 福建58个 江西70个 山东43个
河南70个 湖北64个 湖南46个 广东30个 广西62个 海南12个
四川63个 贵州33个 云南70个 西藏45个 重庆56个
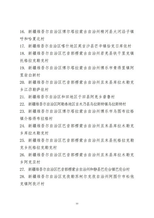
陕西69个 甘肃58个 青海64个 宁夏20个 新疆35个














































































标签:
